Este aparato nos ha llegado al taller de Electrónica Orense para que le echáramos un vistazo. En principio, el aparato es un temporizador que formaba parte de un esquema de un limpiaparabrisas. Hemos estado intentando encontrar información sobre él por internet pero se encuentra descatalogado. Nos aparecen modelos muy parecidos pero también se encuentran descatalogados. Podemos observar el aparato en las siguientes fotos. El aparato lleva un potenciómetro con interruptor incorporado, de manera que podemos apagar y encender el aparato girando la rueda del potenciómetro. Al mismo tiempo el potenciómetro nos servirá para regular la velocidad de giro del limpiaparabrisas.

Reparación
En este caso la reparación no fue muy complicada puesto que el potenciómetro con interruptor tenia el eje roto, tan solo tenemos que encontrar un potenciómetro con interruptor que se nos adaptase al circuito impreso.
Lo primero tubimos que abrir la carcasa para averiguar el valor de potenciómetro. Dicho valor es de 200kΩ.
Rastreando un poco por internet no se consigue el mismo modelo de potenciómetro el más parecido a sido:
POTENCIOMETRO MONO LOG CON INTERRUPTOR 220K OMEG K220BMS (manomano.es)
En Electrónica Orense a la espera de que llegue el potenciómetro para ver si se nos adapta a la placa electrónica y nos sirve para introducirlo en la carcasa que viene de origen.
Una vez llegado el componente al taller de Electrónica Orense comprobamos que se nos adapta a la placa de circuito impreso y comprobamos en casa del cliente que se puede encender y regular el tiempo del limpiaparabrisas.
Puesto que el producto se encuentra descatalogado en Electrónica Orense vamos a realizar una ingeniería inversa ya que este dispositivo no se logra encontrar por internet e igual podemos realizar o encontrar algo parecido.
Ingeniería inversa
Lo primero es saber como es la conexión de los pines:
| Pin | Descripcion |
| 15 | V+ |
| 31 | V- |
| 30/31 | Contacto NO |
| 53S | Contacto NC |
| 53M | Común |
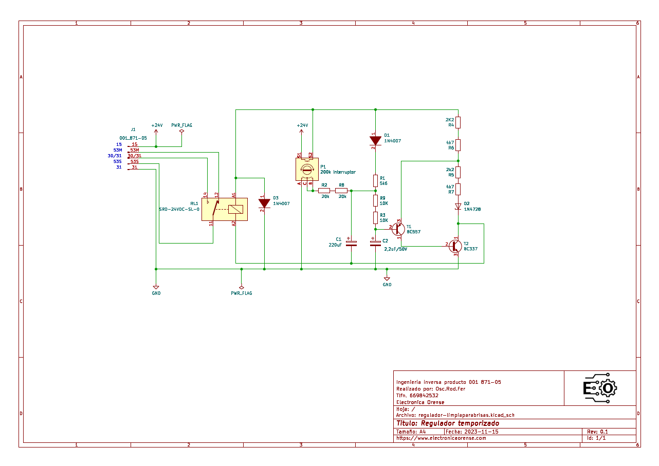
A través de ingeniería inversa obtenemos el circuito electrónico del aparato 24V 5WA 001 8711-05, hay que tener en cuenta que el P1 y el RL1 no son los que tienen la placa original.

Si tratamos de analizar el circuito electrónico, observamos que podemos alimentarlo por los pines 15 y 31, en el 15 se conectará el positivo de la fuente y en el 31 el negativo de la fuente.
Si giramos el eje P1, empezaremos alimentando el circuito y con el cambio de resistencia de este potenciómetro podremos ir variando el tiempo que la bobina del RL1 va ha estar activa. Como podemos observar en reposo el relé RL1 se encuentra activo el contacto cerrado del relé, al arrancar el relé RL1 pasará al contacto NO durante el tiempo determinado por el P1.
Una vez alcanzado el tiempo programado por la red P1-R1-C1 el circuito se desactiva, descargando dicha red y vuelve a realizar la conmutación de la bobina pasando los contactos de NO a NC, gracias a esto podremos alimentar algún aparato durante el tiempo de cambio del rele RL1.
Este aparato se ha encontrado en la basura de un taller de reparaciones de trenes, el aparato lo utilizan para alimentar el motor del limpiaparabrisas de la cabina del tren.
Construcción prototipo
Gracias a la ingeniería inversa realizada por el taller de Electrónica Orense hemos podido obtener todos los componentes que tiene el producto para realizar nuestro prototipo.
Los componentes con los cuales tendremos problemas de encontrar se encuentran en el P1 y el RL1 puesto que no son modelos muy estandares que se encuentren en el mercado.
Por ello, nuestro departamento ha decidido realizar una placa con componentes similares y que pueden funcionar de una forma similar.
Para el P1 vamos a utilizar el potenciometro que hemos utilizado en la reparación. Mientras que para el RL1 vamos a utilizar un relé SRD-24VDC-SL-C.

Una vez tenemos todos los componentes identificados y comprados procedemos ha realizar el diseño de nuestro prototipo en circuito impreso. Nos aprovechamos de kicad para sacar una primera vista de como quedaría nuestro circuito impreso.

Tenemos que tener en cuenta que hemos tenido que diseñar el footprint para el relé que hemos adquirido, tambien decir que en el prototipo no se van a utilizar los conectores J1 y J2. Puesto que el prototipo se realizará manualmente tenemos que tener en cuenta que el grosor de pistas tiene que ser ancho y los pads de los componentes deben tener una cierta separación.
Realizamos los taladros con una cnc y pintamos las pistas para hacer nuestra pcb:

El siguiente paso será realizar el baño y limpieza de las pistas:

Antes de realizar el montaje de los componentes electrónicos procedemos a realizar una comprobación de continuidad o aislamiento de las pistas de cobre, para no tener luego problemas a la hora de poner el circuito operativo.
QElectrotech
Mencionar que en Electrónica Reciclada tambien hemos realizado un modelo de este relé para el programa QElectroTech.
